携手民生之声,构建和谐社会。竭力打造新疆地区第一民生网站!
加入收藏 设为首页 联系我们
新疆民生网
 首页 >>民生杂谈 >>乌鲁木齐公布12处狂犬疫苗接种单位和地址
乌鲁木齐公布12处狂犬疫苗接种单位和地址
作者:

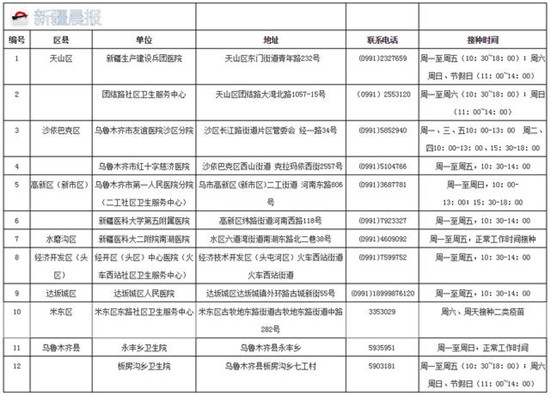
都市消费晨报讯(首席记者于江艳)为方便乌市市民接种狂犬疫苗,乌市卫计委通过乌市人民政府网站公布了12处狂犬疫苗接种门诊。

其中、天山区、沙依巴克区、高新区(新市区)、乌鲁木齐县各有两处门诊,其它区都有一个门诊。乌市人民政府网站公布了这12处狂犬疫苗接种门诊地址、电话以及接种时间。

“前一阵子出差半个月,昨天晚上回到家我家狗都跟我特别亲热。抱着它玩了一会儿,玩得有点疯,我的腿被抓伤了,抓了一道血印,正愁着该到哪去打狂犬疫苗呢。”家主河南东路的市民李浩说,“今天刚好看到网站公布的接种疫苗地点,我家附近的乌市第一人民医院分院(二工社区卫生服务中心)就可以接种,真的是太方便了,距离我们家七八百米。”


  • 上一篇:注意!新疆职工基本养老保险关系要这样转移
  • 下一篇:靠技能脱贫 用双手致富
  • 
    网站首页 - 关于本站 - 版权声明 - 广告服务 - 法律援助 - 联系我们 - 信息举报 - 全站搜索
    Copyright (C) 2014-2015 www.xjmsw.cn All Rights Reserved 版权所有:新疆文子文化网络工作室
    未经授权 严禁转载 国家信息产业部 网站备案/许可证编号:新ICP备14002711-1号

    新公网安备 65010502000059号